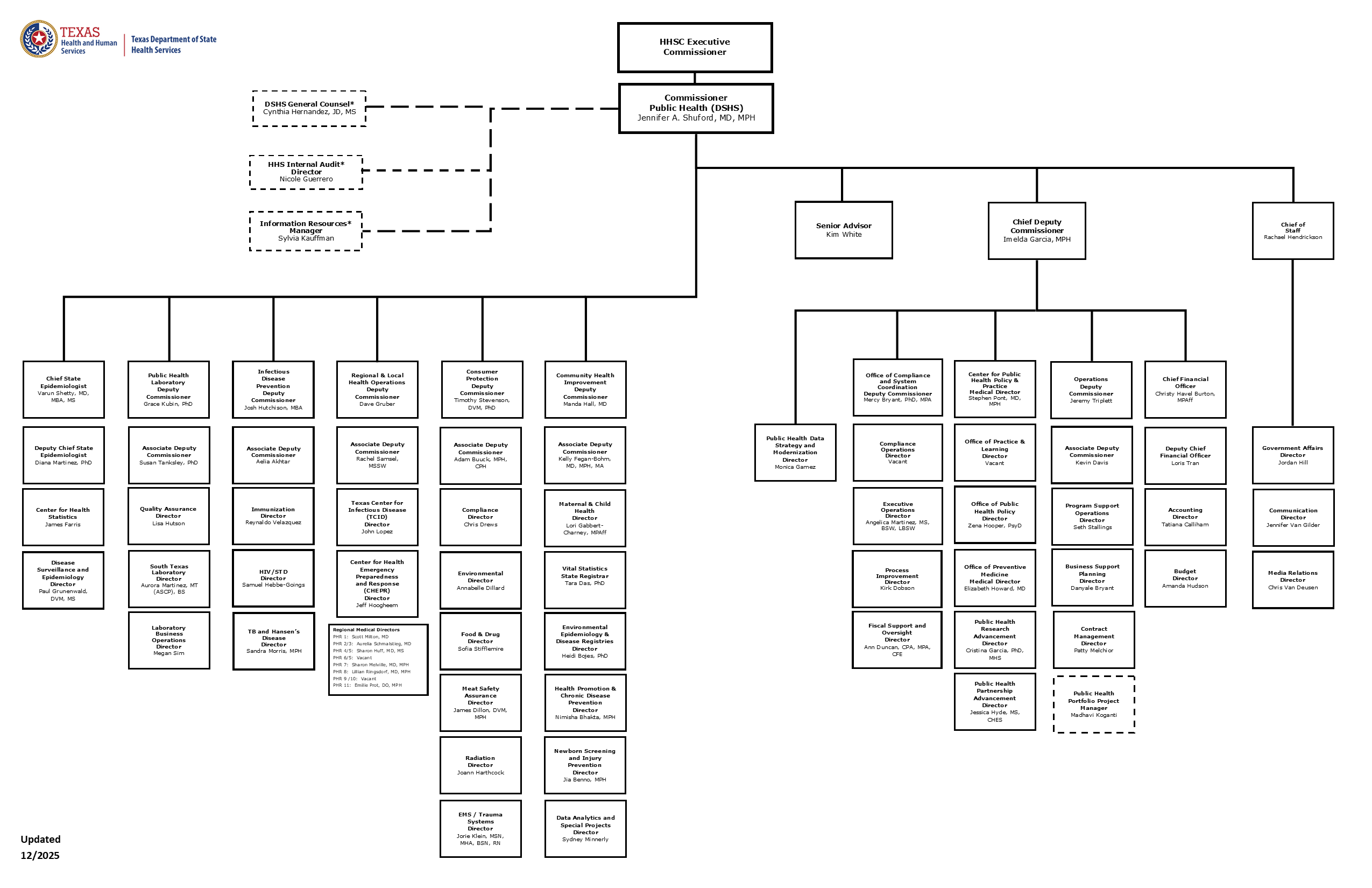
DSHS Organizational Chart

HHSC Executive Commissioner
Office of the Commissioner
Jennifer Shuford, MD, MPH, Commissioner of Public Health
Manages:
- Kim White, Senior Advisor
- Imelda Garcia, MPH, Chief Deputy Commissioner
- Rachael Hendrickson, MPA, Chief of Staff
- Varun Shetty, MD, MBA, MS, Chief State Epidemiologist
- Grace Kubin, PhD, Public Health Laboratory, Deputy Commissioner
- Josh Hutchison, MBA, Infectious Disease Prevention, Deputy Commissioner
- David Gruber, Regional & Local Health Operations, Deputy Commissioner
- Timothy Stevenson, DVM, PhD, Consumer Protection, Deputy Commissioner
- Manda Hall, MD, Community Health Improvement, Deputy Commissioner
HHSC Liaisons
- Cynthia Hernandez, JD, MS, DSHS General Counsel
- Nicole Guerrero, HHS Internal Audit Director
- Sylvia Kauffman, Information Resources Manager
Chief Deputy Commissioner
Imelda Garcia, MPH, Chief Deputy Commissioner
Manages:
- Monica Gamez, Public Health Data Strategy and Modernization, Director
- Mercy Bryant, PhD, MPA, Office of Compliance and System Coordination, Deputy Commissioner
- Stephen Pont, MD, MPH, Center for Public Health Policy and Practice Medical Director
- Jeremy Triplett, Operations, Deputy Commissioner
- Christy Havel Burton, MPA, Chief Financial Officer
Office of Compliance and System Coordination
Mercy Bryant, PhD, MPA, Deputy Commissioner
Manages:
- Vacant, MPH, Compliance Operations Director
- Angelica Martinez, MS, BSW, LBSW, Executive Operations Director
- Kirk Dobson, Process Improvement Director
- Ann Duncan, CPA, MPA, CFE, Fiscal Support and Oversight Director
Center for Public Health Policy and Practice
Stephen Pont, MD, MPH, Medical Director
Manages:
- Vacant, Office of Practice & Learning, Director
- Zena Hooper, PsyD, Office of Public Health Policy, Director
- Elizabeth Howard, MD, Office of Preventive Medicine, Director
- Cristina Garcia, PhD, MHS, Public Health Research Advancement, Director
- Jessica Hyde, MS, CHES, Public Health Partnership Advancement, Director
Operations
Jeremy Triplett, Deputy Commissioner
Manages:
- Kevin Davis, Associate Deputy Commissioner
- Seth Stallings, Program Support Operations, Director
- Danyale Bryant, Business Support Planning, Director
- Patty Melchior, Contract Management, Director
- Madhavi Koganti, Public Health Portfolio Project Manager
Finance
Christy Havel Burton, MPAff, Chief Financial Officer
Manages:
- Loris Tran, Federal Funds, Deputy Chief Financial Officer
- Tatiana Calliham, Accounting, Director
- Amanda Hudson, Budget, Director
Chief of Staff
Rachael Hendrickson, MPA, Chief of Staff
Manages:
- Jordan Hill, Government Affairs, Director
- Jennifer Van Gilder, Communications, Director
- Chris Van Deusen, Media Relations, Director
Chief State Epidemiologist
Varun Shetty, MD, MBA, MS, Chief State Epidemiologist
Manages:
- Diana Martinez, PhD, Deputy Chief State Epidemiologist
- James Farris, Center for Health Statistics, Director
- Paul Grunenwald, DVM, MS, Disease Surveillance and Epidemiology, Director
Public Health Laboratory
Grace Kubin, PhD, Deputy Commissioner
Manages:
- Susan Tanksley, PhD, Associate Deputy Commissioner
- Lisa Hutson, Quality Assurance, Director
- Aurora Martinez, MT (ASCP) BS, South Texas Laboratory, Director
- Megan Sim, Laboratory Business Operations, Director
Infectious Disease Prevention
Josh Hutchison, MBA, Deputy Commissioner
Manages:
- Aelia Akhtar, Associate Deputy Commissioner
- Reynaldo Velazquez, Immunization, Director
- Samuel Hebbs-Goings, HIV/STD, Director
- Sandra Morris, MPH, TB and Hansen’s Disease, Director
Regional & Local Health Operations
Dave Gruber, Deputy Commissioner
Manages:
- Rachel Samsel, MSSW, Associate Deputy Commissioner
- John Lopez, Texas Center for Infectious Disease (TCID), Director
- Jeff Hoogheem, Center for Health Emergency Preparedness and Response (CHEPR), Director
- Regional Medical Directors:
- Scott Milton, MD, Public Health Region 1
- Aurelia Schmalstieg, MD, Public Health Region 2/3
- Sharon Huff, MD, MS, Public Health Region 4/5
- Vacant, Public Health Region 6/5
- Sharon Melville, MD, MPH, Public Health Region 7
- Lillian Ringsdorf, MD, MPH, Public Health Region 8
- Vacant, Public Health Region 9/10
- Emilie Prot, DO, MPH, Public Health Region 11
Consumer Protection
Timothy Stevenson, DVM, PhD, Deputy Commissioner
Manages:
- Adam Buuck, MPH, CPH, Associate Deputy Commissioner
- Chris Drews, Compliance, Director
- Annabelle Dillard, Environmental, Director
- Sofia Stifflemire, Food and Drug, Director
- James Dillon, DVM, MPH, Meat Safety Assurance, Director
- Joann Harthcock, Radiation, Director
- Jorie Klein, MSN, MHA, BSN, RN, EMS/Trauma Systems, Director
Community Health Improvement
Manda Hall, MD, Deputy Commissioner
Manages:
- Kelly Fegan-Bohm, MD, MPH, MA, Acting Associate Deputy Commissioner
- Lori Gabbert-Charney, MPAff, Maternal & Child Health, Director
- Tara Das, PhD, Vital Statistics, State Registrar
- Heidi Bojes, PhD, Environmental Epidemiology & Disease Registries, Director
- Nimisha Bhakta, MPH, Health Promotion & Chronic Disease Prevention, Director
- Jia Benno, MPH, Newborn Screening and Injury Prevention Director
- Sydney Minnerly, Data Analytics and Special Projects Director Director