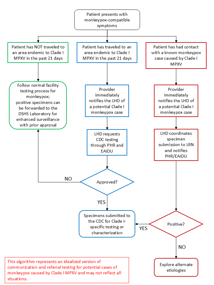
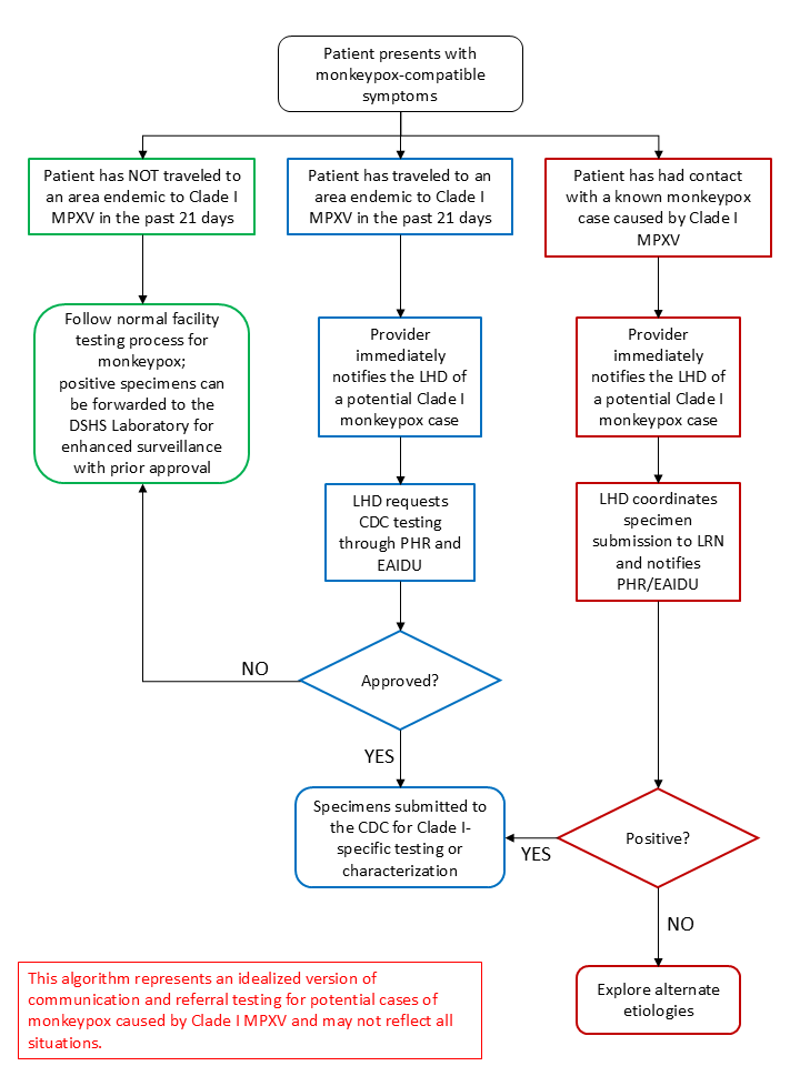
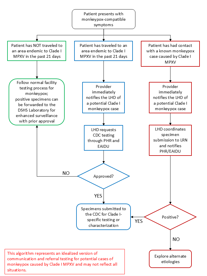
Monkeypox is a reportable condition in Texas. Because of the differences between clade I and clade II monkeypox virus, additional clarification is provided below on the reporting requirements for probable and confirmed cases of monkeypox, as well as guidance for suspected cases.
Suspected Cases
- Suspected cases of clade I monkeypox should be immediately reported to the appropriate local or regional health department in which the patient resides to consider testing for clade I monkeypox virus.
- Suspected cases of clade II monkeypox should be reported within 1 week.
Probable and Confirmed Cases
- Probable and confirmed cases of clade I monkeypox should be immediately reported to the appropriate local or regional health department.
- Probable and confirmed cases of clade II monkeypox should be reported within 1 week.