Chronic Disease Grants
Background Information
DSHS Chronic Disease grants are used to fund programs throughout the state of Texas to help manage and prevent chronic diseases. These grants often fund programs in underserved communities that are disproportionately affected by these diseases
Programs funded by these grants:
- Alzheimer’s Disease Program
- Diabetes Prevention and Control
- Heart Disease and Stroke Program
- Texas Asthma Control Program
- Obesity Prevention Program
CFDA Information
CFDA Number 93.757 CFDA Number 93.426 are focused on primary prevention efforts for diabetes and heart disease and stroke prevention. Grantees under 93.757 are required to ensure that a percentage of their resources are redirected to local entities to accomplish their objectives. Grants awarded under 93.426 are awarded to assist populations that are disproportionately affected by these diseases.
Grants funded under CFDA Number 93.439 and CFDA Number 93.991 are used primarily for the obesity prevention program. Grants funded under 93.439 support local programs that support healthy nutrition, safe and accessible physical activity, and breastfeeding. Grants funded under 93.991 support preventative health activities to prevent obesity and resulting chronic diseases.
CFDA Number 93.070 is the Environmental Public Health and Emergency Response program. DSHS chronic disease grants funded under this program are part of the Asthma Control Program.
Graphs and Tables



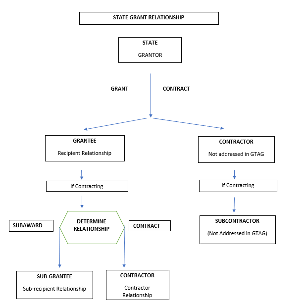
DSHS Requirements for Grantees
Requirements of federally funded grant awards: Grant records are required to comply with federal financial management regulations issued by the Uniform Grant Guidance (UGG, also referred to as 2 CFR Part 200) and Texas Uniform Grant Management Standards (TxGMS) dependent upon the originating funding sources. Title 2 part 200 of the 2CFR200 provides guidance on the administrative aspect of the federal awards and sub awards to all non-federal entities. Profit entities are also subject to 2 CFR 200 Subpart A through E. Grantees receiving and accepting federal funds are required to comply with Appendix 2- Contract Provisions for Non-Federal Entity contracts under Federal awards. Requirements for State funded Grant Awards: TxGMS was developed by the Texas Office of Governor to promote the efficiency of public funds. HHS utilizes TxGMS as the authority for state funded grant awards. Financial administrative system requirements: The grantee is responsible for the efficient and effective administration of the grant funds through the application of financial management practices, including organization and management techniques that ensure proper and efficient administration of the award.

